2020年初级考试内容出炉,教材大纲正式发布,从目前的情况来看,对初级考生来说无疑是个好消息,因为2020初级大纲整体框架改写!与19年大纲相比,经济法狂删32页,实务缩减了17页,整体缩减了49页,难度或将大降,简直太赞了。
为明确2020年全国会计专业技术初级资格考试评价标准,全国会计专业技术资格考试领导小组办公室制定了2020年全国会计专业技术初级资格考试大纲,现予发布。
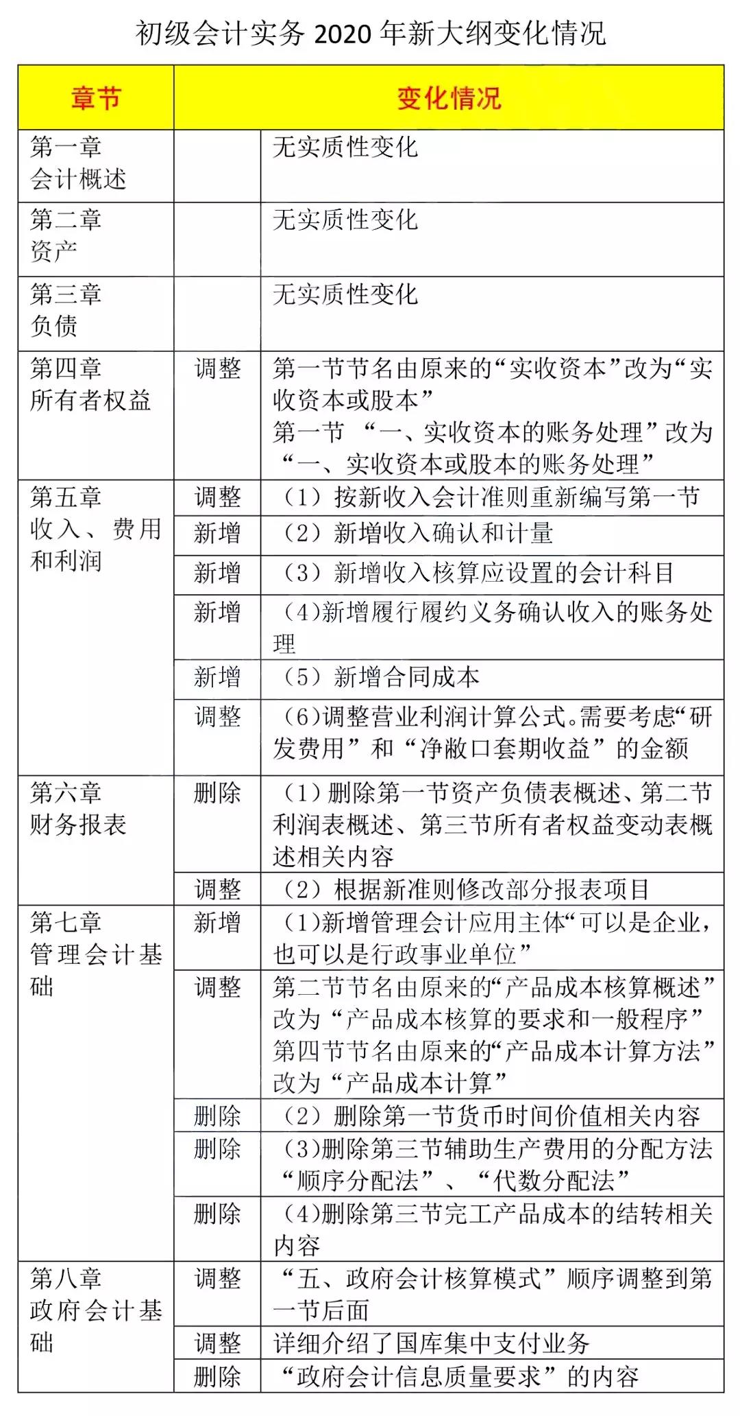
一、《初级实务》教材变化情况,已经缩减17页:
 
从目录上看,第四章第一节变动为实收资本或股本,第七章第二节也有相应的变动。

二、《经济法》教材变化情况,已经缩减32页:

从目录上看,第七章第一节增加了税收征收管理法。

仙桃高新职校初级会计考证培训班已经开班啦!上课时间白班、晚班、双休班任你选择,优秀的授课老师加上努力的你,考试的结果只有一个,就是过!还没有报名的小伙伴抓紧时间吧!
报名热线:0728-3226226
学校地址:仙桃市沔阳大道113号(公园世家旁)
乘车路线:市内乘坐8、12、18、4路到公园世家站下
|